Funkce Vysunout ZW3D
ZW3D > Nápověda > Základní funkce tvorby modelu > Funkce Vysunout ZW3D
1. Zhotovte náčrt libovolné součásti. Návod k tvorbě náčrtu naleznete zde.

2. Na záložce Tvar v levé části klikněte na funkci Vysunout.

3. Spustí se okno Vysunout. Rozdělme si jej na písemné oddíly.



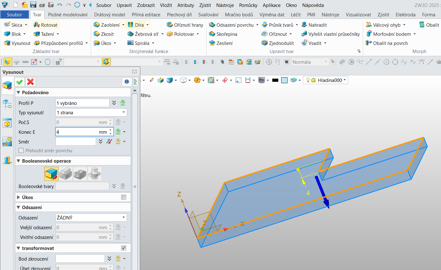
1 strana - Je jasně daná strana počátku vysunutí, která je na nulovém bodě. Definovat můžete pouze Konec E, který definuje celkovou velikost vysunutí.

2 strany - Můžete volit obě strany vysunutí. V případě obr. níže je počátek -1 a konec +4. Tzn., že celková velikost vysunutí (tloušťka materiálu) je zde -(-1)+4 = 5 mm.

Symetrický - Volíte symetrickou velikost vysunutí, tzn. že zvolená hodnota v políčku Konec E je vysunutá 2x na každou stranu. V případě obr. je celková velikost vysunutí (tloušťka materiálu) 2*4 = 8 mm.

Zcela symetrické - Podobně jako u předchozí funkce volíte symetrickou velikost vysunutí, s tím rozdílem, že zvolená hodnota v políčku Konec E je zde myšlena jako celková velikost vysunutí (tloušťka materiálu). V případě obr. tedy 4 mm.



Pokud vysouváte navazující tvar na již vytvořený objemový povrch, můžete zvolit ze čtyř možností. Pokud zvolíte opět Základna, nově vytvořený povrch nebude s prvotním objemem sloučen a součást tak bude brána jako necelistvá ze dvou objemů. To poznáte i ze stromu součásti, kde pod odrážkou Těleso naleznete dvě položky vysunutí.


Pokud zvolíte možnost Přidat, nově vytvořený vysunutý povrch bude s prvotní základnou sloučen.


Ve stromu pak bude (na rozdíl od funkce Základna) pouze jedno těleso, tzn. že se bude jednat o celistvou součást z jednoho objemu.

V případě možnosti Odstranit se pak jedná o elementární vysunutí odstranění objemu, definovaného skicou. Podstatné je, aby v kolonce Konec E byla hodnota navolena tak, aby odstranění zasahovalo do materiálu, nikoli mimo něj.


V případě možnosti Průnik pak příkaz vytvoří geometrickou množinu průniku dvou geometrických tvarů.



V případě, že budete mít u políčka Prolnout zaškrtnuto Proměnná, úkos rozšíří velikost vysunuté součásti vůči skice.

Pokud zaškrtnete u políčka Prolnout Konstantní, pak bude skica nejširším obvodem vysunuté součásti.


Pokud zaškrtnete u políčka Prolnout Kulatý, pak bude výstup stejný jako u funkce Konstantní, s tím rozdílem, že vnitřní rohy budou zaoblené.


Ne příliš využívaná funkce, která dokáže vytvořit vnější a vnitřní odsazení povrchu od profilu skici.
Pokud funkci nechceme využít, necháme zaškrtnuto ŽÁDNÝ.

Další možností je Zmenšit/Zvětšit, kde se zadává hodnota, o kterou se profil ekvidistantně zvětší/zmenší. Pokud chceme profil zmenšit, je nutno před hodnotu zadat -.


Funkce Zesílit provede odsazení od profilu skici ve směru do obou stran. Vnitřní povrch tedy nebude plný.


Funkce Stejná tloušťka plní stejnou funkci jako Zesílit, s tím rozdílem, že odsazení je na obě strany od skici stejné.


Možnost zkroucení vysunutého tvaru. Zadáte bod, kolem kterého se má tvar zkroutit a následně úhel.


Opět ne příliš využívaná funkce. Defaultně, pokud chceme vysunout plné těleso, necháme první možnost Obě čela. V případě dalších funkcí Počáteční čelo, Koncové čelo a Žádné čelo nedosáhneme plného tělesa, ale pouze nevyplněného povrchu součásti, což je využitelné při tvorbě plošného tváření modelu.

2. Na záložce Tvar v levé části klikněte na funkci Vysunout.

3. Spustí se okno Vysunout. Rozdělme si jej na písemné oddíly.

oddíl a - profil P
- Vyberte skicu, jakožto profil vysunutí.
oddíl b - Typ vysunutí
- Zvolte typ vysunutí.
1 strana - Je jasně daná strana počátku vysunutí, která je na nulovém bodě. Definovat můžete pouze Konec E, který definuje celkovou velikost vysunutí.

2 strany - Můžete volit obě strany vysunutí. V případě obr. níže je počátek -1 a konec +4. Tzn., že celková velikost vysunutí (tloušťka materiálu) je zde -(-1)+4 = 5 mm.

Symetrický - Volíte symetrickou velikost vysunutí, tzn. že zvolená hodnota v políčku Konec E je vysunutá 2x na každou stranu. V případě obr. je celková velikost vysunutí (tloušťka materiálu) 2*4 = 8 mm.

Zcela symetrické - Podobně jako u předchozí funkce volíte symetrickou velikost vysunutí, s tím rozdílem, že zvolená hodnota v políčku Konec E je zde myšlena jako celková velikost vysunutí (tloušťka materiálu). V případě obr. tedy 4 mm.

oddíl c - Směr vysunutí
- Změna směru vysunutí. V případě symetrického vysunutí nemá tato funkce smysl.
oddíl d - Booleanovské tvary
- Uplatňuje se v případě, že už se jedná o navazující vysunutí na existujícím povrchu modelu. Pokud vysouváte první tvar, nabízí se pouze první možnost Zakladna.
Pokud vysouváte navazující tvar na již vytvořený objemový povrch, můžete zvolit ze čtyř možností. Pokud zvolíte opět Základna, nově vytvořený povrch nebude s prvotním objemem sloučen a součást tak bude brána jako necelistvá ze dvou objemů. To poznáte i ze stromu součásti, kde pod odrážkou Těleso naleznete dvě položky vysunutí.


Pokud zvolíte možnost Přidat, nově vytvořený vysunutý povrch bude s prvotní základnou sloučen.


Ve stromu pak bude (na rozdíl od funkce Základna) pouze jedno těleso, tzn. že se bude jednat o celistvou součást z jednoho objemu.

V případě možnosti Odstranit se pak jedná o elementární vysunutí odstranění objemu, definovaného skicou. Podstatné je, aby v kolonce Konec E byla hodnota navolena tak, aby odstranění zasahovalo do materiálu, nikoli mimo něj.


V případě možnosti Průnik pak příkaz vytvoří geometrickou množinu průniku dvou geometrických tvarů.


oddíl e - Úkos
- Zhotoví úkos po celém obvodu vysunutí (skici). Je nutno mít položku Úkos zatrženou.
V případě, že budete mít u políčka Prolnout zaškrtnuto Proměnná, úkos rozšíří velikost vysunuté součásti vůči skice.

Pokud zaškrtnete u políčka Prolnout Konstantní, pak bude skica nejširším obvodem vysunuté součásti.


Pokud zaškrtnete u políčka Prolnout Kulatý, pak bude výstup stejný jako u funkce Konstantní, s tím rozdílem, že vnitřní rohy budou zaoblené.


oddíl f - Odsazení
Ne příliš využívaná funkce, která dokáže vytvořit vnější a vnitřní odsazení povrchu od profilu skici.
Pokud funkci nechceme využít, necháme zaškrtnuto ŽÁDNÝ.

Další možností je Zmenšit/Zvětšit, kde se zadává hodnota, o kterou se profil ekvidistantně zvětší/zmenší. Pokud chceme profil zmenšit, je nutno před hodnotu zadat -.


Funkce Zesílit provede odsazení od profilu skici ve směru do obou stran. Vnitřní povrch tedy nebude plný.


Funkce Stejná tloušťka plní stejnou funkci jako Zesílit, s tím rozdílem, že odsazení je na obě strany od skici stejné.


oddíl g - Transformovat
Možnost zkroucení vysunutého tvaru. Zadáte bod, kolem kterého se má tvar zkroutit a následně úhel.


oddíl i - Nastavení
Opět ne příliš využívaná funkce. Defaultně, pokud chceme vysunout plné těleso, necháme první možnost Obě čela. V případě dalších funkcí Počáteční čelo, Koncové čelo a Žádné čelo nedosáhneme plného tělesa, ale pouze nevyplněného povrchu součásti, což je využitelné při tvorbě plošného tváření modelu.
zw3d@cadzone.cz | +420 601 212 736 | +420 732 174 118 | +420 737 398 182
Provozuje ARCH LAB, s.r.o., Wanklova 743/4, 779 00 Olomouc, IČ 28580591
ZW3D 2026 | Verze | Ke stažení | Eshop
Použité ochranné známky jsou majetkem svých jednotlivých vlastníků.
