Definování vlastního materiálu
ZW3D > Nápověda > Nastavení > Definování vlastního materiálu
ZW3D vám nabízí knihovnu předdefinovaných materiálů, které můžete použít. Pokud byste však chtěli přidat a nadefinovat svůj vlastní materiál, následujte tento postup.
1. Na kartě Nástroje otevřete funkci Knihovna materiálu.
2. V levém sloupci otevřeného okna klikněte pravým tlačítkem myši na Materiály průmyslové aplikace a vyberte Nová kategorie.
3. Nově založenou kategorii libovolně pojmenujte.
4. Na nově založenou kategorii klikněte pravým tlačítkem myši a vyberte Nový materiál.
5. V pravé části okna teď můžete nastavit Fyzické vlastnosti, Vzhled a Šrafy.
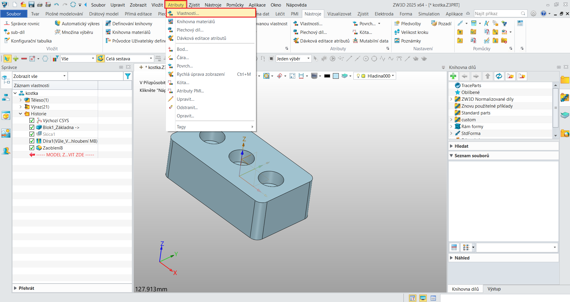
6. Nyní můžete nastavit tento materiál pro konkrétní díl. Na horní liště klikněte na Atributy a v nabídce poté Vlastnosti.
7. V okně Vlastnosti teď vyberte záložku Fyzikální.
8. V knihovně materiálů teď vyberte vámi nadefinovaný materiál.
9. Nyní je již nově přidaný materiál přidán v kolonce. Pro potvrzení klikněte na Aplikovat
1. Na kartě Nástroje otevřete funkci Knihovna materiálu.
2. V levém sloupci otevřeného okna klikněte pravým tlačítkem myši na Materiály průmyslové aplikace a vyberte Nová kategorie.
3. Nově založenou kategorii libovolně pojmenujte.
4. Na nově založenou kategorii klikněte pravým tlačítkem myši a vyberte Nový materiál.
5. V pravé části okna teď můžete nastavit Fyzické vlastnosti, Vzhled a Šrafy.
6. Nyní můžete nastavit tento materiál pro konkrétní díl. Na horní liště klikněte na Atributy a v nabídce poté Vlastnosti.
7. V okně Vlastnosti teď vyberte záložku Fyzikální.
8. V knihovně materiálů teď vyberte vámi nadefinovaný materiál.
9. Nyní je již nově přidaný materiál přidán v kolonce. Pro potvrzení klikněte na Aplikovat
zw3d@cadzone.cz | +420 601 212 736 | +420 732 174 118 | +420 737 398 182
Provozuje ARCH LAB, s.r.o., Wanklova 743/4, 779 00 Olomouc, IČ 28580591
ZW3D 2026 | Verze | Ke stažení | Eshop
Použité ochranné známky jsou majetkem svých jednotlivých vlastníků.
